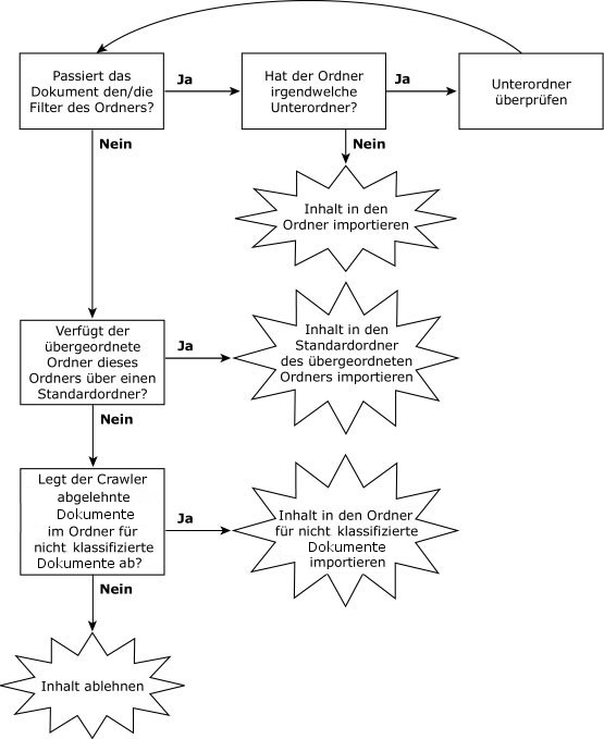
In diesem Flussdiagramm wird dargestellt, in welche Ordner der Crawler den jeweiligen Inhalt importiert. Der Vorgang beginnt in der Ecke links oben. Der Crawler beginnt in dem von Ihnen ausgewählten Zielordner und setzt dann seine Suche ggf. in den Ebenen der Unterordner fort. Der Crawler wiederholt diesen Vorgang für jeden Zielordner, den Sie der Seite „Haupteinstellungen“ im Crawler-Editor hinzufügen.
Wenn der Crawler so eingerichtet wurde, dass er die Filter des Zielordners ignoriert, dann wird der erste Schritt des Flussdiagramms so behandelt, als ob das Dokument den Filterkriterien des Ordners entsprechen würde. Achten Sie jedoch darauf, dass nur die Filter des Zielordners ignoriert werden. Wenn der Zielordner weitere Unterordner mit Filtern aufweist, werden diese wiederum nicht ignoriert.
Hinweis: Wenn das Dokument den Filterkriterien des Zielordners nicht entspricht, prüft der Crawler, ob der Zielordner einen Standardordner besitzt. Der Crawler prüft nur für Unterordner des Zielordners, ob der übergeordnete Ordner einen Standardordner besitzt.
